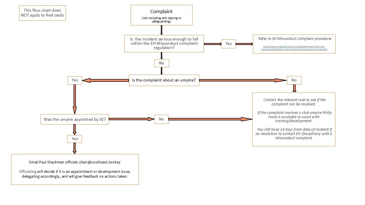
The flow chart below is designed to guide clubs with the process of raising Complaints concerning umpires, coaches, players and spectators.
The focus here is on Complaints against individuals that do NOT merit a full Misconduct charge but where behaviour is considered to fail to meet the standards expected and described within the Code of Conduct in the Spirit of Hockey.
